Free Shipping on Orders Over 1,500 TL | Up to 6 Credit Card Installments
All Categories
Menu
Cart

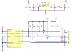
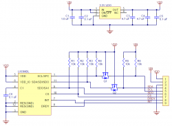
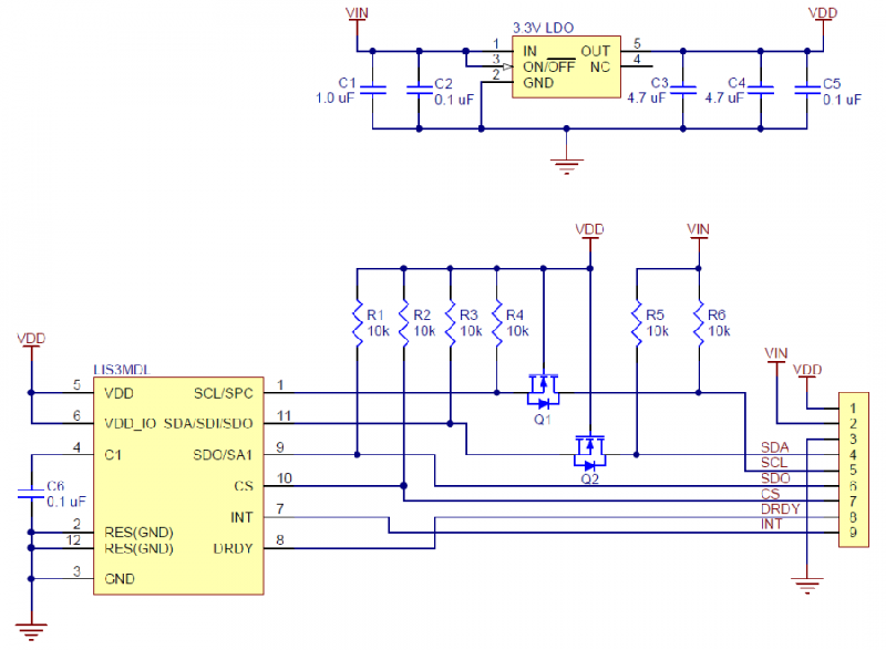
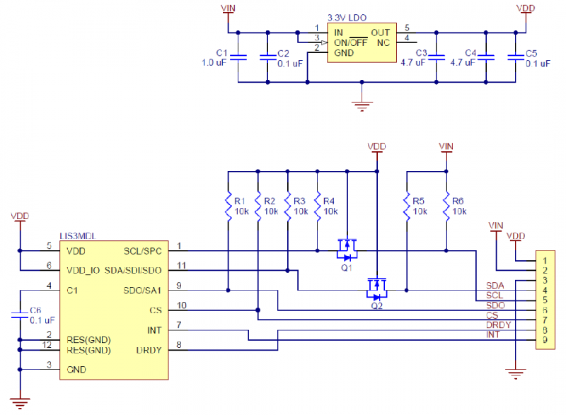
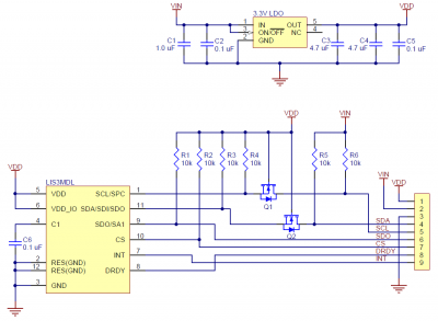
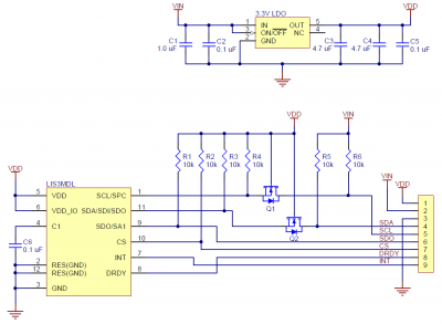
This module is a carrier/breakout board for the ST LIS3MDL three-axis magnetometer. The sensor provides magnetic field strength measurements with a configurable range of ±4 gauss to ±16 gauss that can be read through a digital I²C or SPI interface. The board includes a 3.3 V voltage regulator and integrated level shifters that allow operation from 2.5 to 5.5 V, and the 0.1″ pin spacing makes it easy to use with standard solderless breadboards and 0.1″ perfboards.

The LIS3MDL has many configurable options, including four selectable sensitivity (gain) settings, a wide choice of output data rates, and a programmable external interrupt signal. The three magnetic field strength readings are available through a digital interface, which can be configured to operate in either I²C (TWI) or SPI mode.

The carrier board includes a low-dropout linear voltage regulator that provides the 3.3 V required by the LIS3MDL, which allows the sensor to be powered from a 2.5-5.5 V supply. The regulator output is available on the VDD pin and can supply almost 150 mA to external devices. The breakout board also includes a circuit that shifts the I²C clock and data lines to the same logic voltage level as the supplied VIN, making it simple to interface the board with 5 V systems, and the board’s 0.1″ pin spacing makes it easy to use with standard solderless breadboards and 0.1″ perfboards.

Specifications:

  • Dimensions: 0.4″ × 0.9″ × 0.1″ (10 × 23 × 3 mm)
  • Weight without header pins: 0.6 g (0.02 oz)
  • Operating voltage: 2.5 V to 5.5 V
  • Supply current: 3 mA
  • Output format (I²C/SPI): one 16-bit reading per axis
  • Sensitivity range (configurable): ±4, ±8, ±12, or ±16 gauss


Package contents:
LIS3MDL board, 1x9 straight headers, 1x9 90 degree headers

Documents

16588
LIS3MDL 3-Axis Magnetometer Carrier with Voltage Regulator - PL2737
LIS3MDL 3-Axis Magnetometer Carrier with Voltage Regulator - PL2737
:
726.84 TL + VAT
:
872.21 TL
Prepared by  T-Soft E-Commerce.