Siyah renkte baskı devre kartına sahip bu motor sürücü, orijinal A4988 step motor sürücünün güncellenmiş versiyonudur. 4 katmanlı baskı devre tasarımı sayesinde eski (yeşil baskı devreli) versiyondan yaklaşık olarak %20 daha fazla akım taşıma kapasitesine sahiptir.
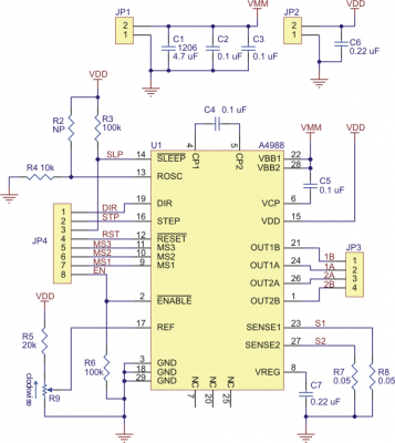
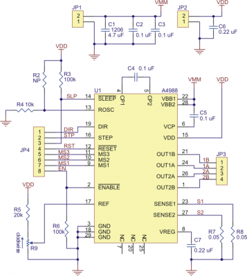
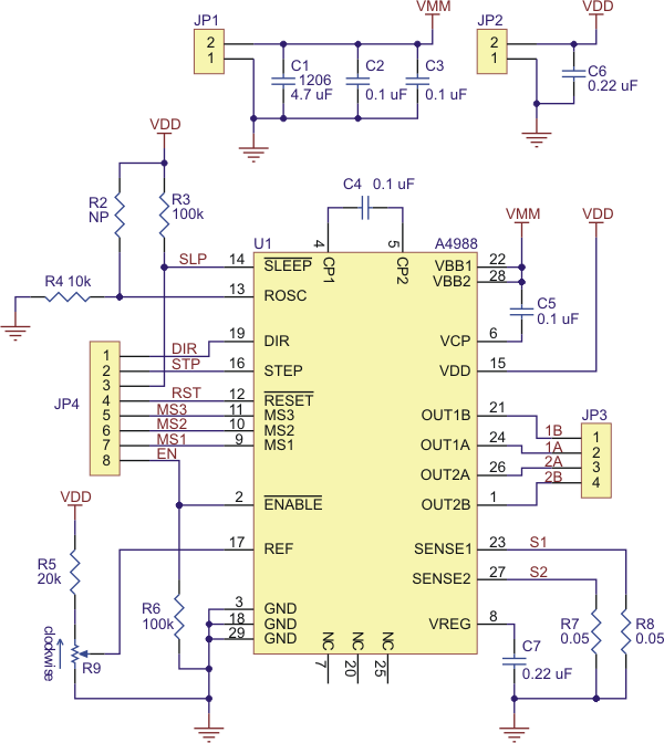
A4988 Step Motor Sürücü Kartı, Allegro'nun en kullanışlı mikrostep çift kutuplu bipolar step motor sürücüsüdür. Sürücünün akım sınırlaması, yüksek akım koruması ve 5 farklı mikrostep çözünürlüğü vardır. 8-35V arasında çalışabilir ve her bobin için 1 A (zorlanmada ve soğutucu ile beraber kullanımda 2A) akım vermektedir.
Özellikleri :
- Basit bir adım ve yön kontrol arayüzü
- Beş farklı adım çözünürlüğü: Tam adım, Yarım adım, Çeyrek adım, Sekizinci adım ve Onaltıncı adım
- Ayarlanabilir akım kontrolü size daha yüksek adım oranları elde etmek için step motorun nominal geriliminden yukarıda gerilim kullanmasına olanak veren bir potansiyometre ile maksimum akım çıkışı ayarlamanızı sağlar.
- Akıllı değişme kontrolü otomatik olarak doğru akım yavaşlama modunu seçer. (hızlı yavaşlama veya yavaş yavaşlama)
- Aşırı sıcaklıkta termal kapatma, düşük voltaj ve yüksek akım korumaları vardır.
- Kısa devre koruması mevcuttur.
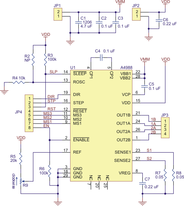
Sürücü, VDD ve GND pinleri arasına bağlanmış logic voltaj kaynağına (3-5.5V) ve VMOT ile GND arasına bağlanmış motor güç kaynağına (8-35V) ihtiyaç duymaktadır. Bu kaynakların decoupling kapasitörlerinin karta uygun yakınlıkta olması gerekir ve bu kaynaklar beklenilen akımların (güç kaynağı için maksimum 4A kadar) iletilmesine uygun olması gerekir.
* Sürüceye voltaj geliyorsa herhangi kablolama veya motor bağlantılarının denemesini yapmayınız. Sürücüye ciddi zararlar verebilirsiniz. Sürücüyü güçten kesip daha sonrasında motor bağlantılarını vs. gerçekleştirin.
| MS1 | MS2 | MS3 | Mikro Çözünürlük |
|---|
| LOW | LOW | LOW | Tam adım |
| HIGH | LOW | LOW | Yarım adım |
| LOW | HIGH | LOW | Çeyrek adım |
| HIGH | HIGH | LOW | Sekizinci adım |
| HIGH | HIGH | HIGH | Onaltıncı adım |
