1500 TL ve Üzeri Siparişlerinizde Kargo Ücretsiz | Kredi Kartına 6 Aya Varan Taksit İmkanı
Tüm Kategoriler
Menü
Giriş Yap
Sepetim

A4988 Step Motor Sürücü Kartı PL-1182

Marka
Pololu
Ürün Kodu
11825
Kart İşlevi
Motor Sürücü Kartı
Bağlantı Noktası
Pin
Çalışma Gerilimi
8-35V/DC
Çalışma Akımı
2A
Daha Fazla Ürün Bilgisi Daha Az Ürün Bilgisi
Fiyat
: 489,59 TL + KDV
KDV Dahil Fiyat
: 587,50 TL
Havale Fiyatı : 575,75 TL %2  İndirim
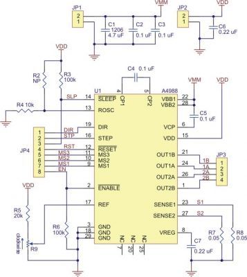
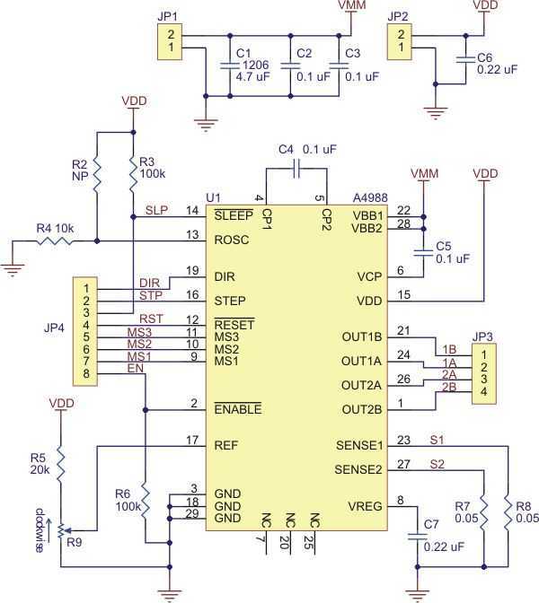
A4988 Step Motor Sürücü Kartı, Allegro'nun en kullanışlı mikrostep çift kutuplu bipolar step motor sürücüsüdür. Sürücünün akım sınırlaması, yüksek akım koruması ve 5 farklı mikrostep çözünürlüğü vardır. 8-35V arasında çalışabilir ve  her bobin için 1 A (zorlanmada ve soğutucu ile beraber kullanımda 2A) akım vermektedir. 
 
Sürücünün sorunsuz kullanımı ve dış etkenlerden kolay etkilenmemesi için motor çıkışlarına hızlı diyotlar koymanız tavsiye edilir. Bu sayede motordan dönen ters kuvvet sürücüye herhangi bir zarar veremez. Alabileceğiniz hızlı diyot için tıklayınız.

Özellikleri:
- Basit bir adım ve yön kontrol arayüzü
- Beş farklı adım çözünürlüğü: Tam adım, Yarım adım, Çeyrek adım, Sekizinci adım ve Onaltıncı adım
- Ayarlanabilir akım kontrolü size daha yüksek adım oranları elde etmek için step motorun nominal geriliminden yukarıda gerilim kullanmasına olanak veren bir potansiyometre ile maksimum akım çıkışı ayarlamanızı sağlar.
- Akıllı değişme kontrolü otomatik olarak doğru akım yavaşlama modunu seçer. (hızlı yavaşlama veya yavaş yavaşlama)
- Aşırı sıcaklıkta termal kapatma, düşük voltaj ve yüksek akım korumaları vardır.
- Kısa devre koruması mevcuttur.
Sürücü, VDD ve GND pinleri arasına bağlanmış logic voltaj kaynağına (3-5.5V) ve VMOT ile GND arasına bağlanmış motor güç kaynağına (8-35V) ihtiyaç duymaktadır. Bu kaynakların decoupling kapasitörlerinin karta uygun yakınlıkta olması gerekir ve bu kaynaklar beklenilen akımların (güç kaynağı için maksimum 4A kadar) iletilmesine uygun olması gerekir.

* Sürüceye voltaj geliyorsa herhangi kablolama veya motor bağlantılarının denemesini yapmayınız. Sürücüye ciddi zararlar verebilirsiniz. Sürücüyü güçten kesip daha sonrasında motor bağlantılarını vs. gerçekleştirin.

MS1MS2MS3Mikro Çözünürlük
LOWLOWLOWTam adım
HIGHLOWLOWYarım adım
LOWHIGHLOWÇeyrek adım
HIGHHIGHLOWSekizinci adım
HIGHHIGHHIGHOnaltıncı adım

Sürücü Kullanımı: 
a4988 step motor sürücü kartı pl-1182 kullanımı

Dokümanlar:

Garanti Bilgisi
0
11825
A4988 Step Motor Sürücü Kartı PL-1182
A4988 Step Motor Sürücü Kartı PL-1182
Fiyat:
489,59 TL + KDV
KDV Dahil Fiyat :
587,50 TL
T-Soft E-Ticaret Sistemleriyle Hazırlanmıştır.