1500 TL ve Üzeri Siparişlerinizde Kargo Ücretsiz | Kredi Kartına 6 Aya Varan Taksit İmkanı
Tüm Kategoriler
Menü
Giriş Yap
Sepetim

DRV8833 Çift Motor Sürücü Kartı - PL-2130

Marka
Pololu
Ürün Kodu
11795
Kart İşlevi
Motor Sürücü Kartı
Bağlantı Noktası
Klemens
Çalışma Gerilimi
4.8-24V/DC
Çalışma Akımı
2A
Daha Fazla Ürün Bilgisi Daha Az Ürün Bilgisi
Fiyat
: 532,71 TL + KDV
KDV Dahil Fiyat
: 639,25 TL
Havale Fiyatı : 626,46 TL %2  İndirim

DRV8833 Motor Sürücü kartı çok fazla güç gerektirmeyen 2 motoru birbirlerinden bağımsız olarak sürebileceğiniz bir karttır. 2.7 V - 10.8 V arası gerilim değerini destekleyen DRV8833, motor başına sürekli olarak 1.2 A ve anlık olarak da 2 A akım verebilir. Kart üzerindeki ters voltaj, düşük voltaj, yüksek akım ve sıcaklık korumaları ile dayanıklı ve çok kullanışlı bir karttır.

Özellikleri:
- Çalışma gerilimi: 2,7-10,8 V
- Çıkış akımı: Motor başına sürekli 1.2 A, anlık 2 A
- Motor çıkışları paralel bağlanarak tek motor sürücü haline getirilip sürekli olarak 2.4A, anlık 4 A elde edilebilir.
- 3 V lojik sinyaline uygun girişleri vardır.
- Düşük voltaj, aşırı akım ve termal kapatma
- Ters gerilim koruma devresi
- Kart üzerinde, isteğe bağlı olarak kullanılabilecek akım sınırlama özelliği de vardır. Akım sınırlama özelliğini aktif etmek için aşağıda resimde gösterilen yerleri bir bıçak yardımıyla kesebilir, ardından gösterilen kısma direnç lehimleyebilirsiniz. Sınırlandıracağınız akım değeri için kullanmanız gereken direnç değerleri hakkında bilgi ürün datasheetinde yer almaktadır.
- Boyutları: 1.3 x 2 cm
- Ağırlığı: 1 gr


DRV8833 Çift Motor Sürücü Kartı - PL-2130

Motor Bağlantılarının Yapılması:
dvr8833 çift motor sürücü kartı - pl-2130 motor bağlantıları
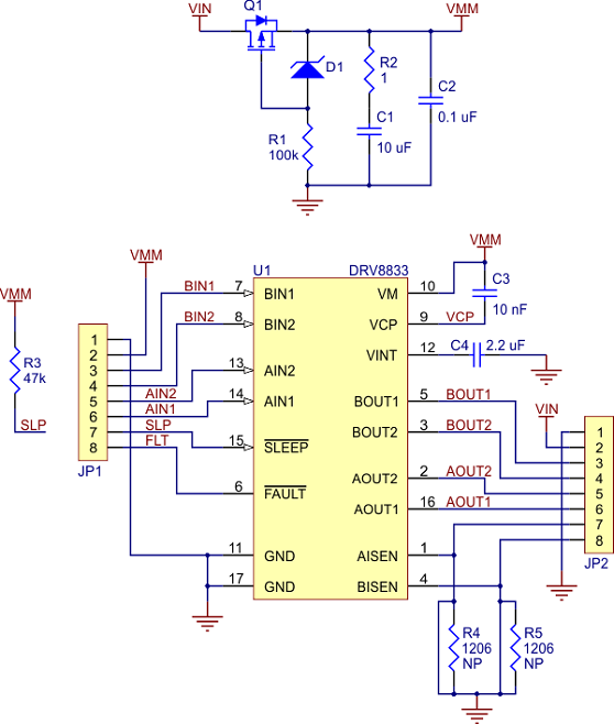
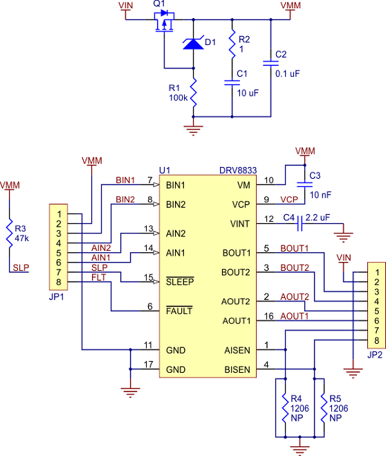
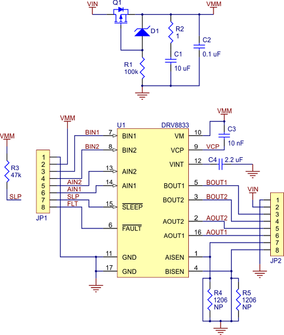
Kartın devre şeması:
dvr8833 çift motor sürücü kartı - pl-2130 devre şeması
Dokümanlar :
Garanti Bilgisi
0
11795
DRV8833 Çift Motor Sürücü Kartı - PL-2130
DRV8833 Çift Motor Sürücü Kartı - PL-2130
Fiyat:
532,71 TL + KDV
KDV Dahil Fiyat :
639,25 TL
T-Soft E-Ticaret Sistemleriyle Hazırlanmıştır.