Out Of Stock
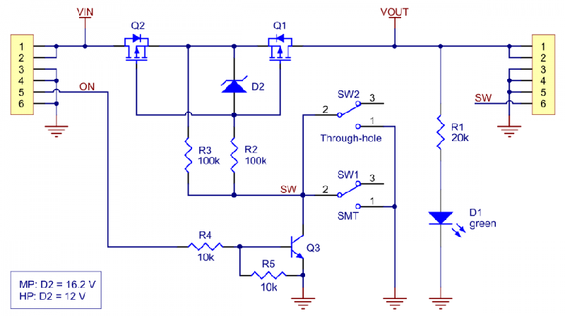
Notify me when its in stockThis board operates from 4.5 V to 40 V and can deliver continuous currents up to around 16 A. Digital GPIO pins of microcontrollers can be controlled by the slide switch on the board. Additionally there is reverse voltage protection on the board. You can on-off by pushing the button once.
This circuit is made of 2 P channel MOSFETs and works with positive signal delivering principal. As high current does not flow the slide switch on the board, it is possible to deliver high current by using a digital out pin of a microcontroller. You can use this board in your projects as relays.
Features:
Usage:
The connection will be delivered needs to be wired to VIN pins and when the physical swithc is in the "ON" position you can get the output signal from Vout pin. It is possible to use "SW" and "GND" connections too instead of slide switch. By switching the slide to "OFF" position, the min. 1 V signal connected to these pins can allow the board to flow the current. This allows to control the board with a microcontroller.


