Tükendi
Gelince Haber VerAiPi LoRaBoard A123 Geliştirme Kartı
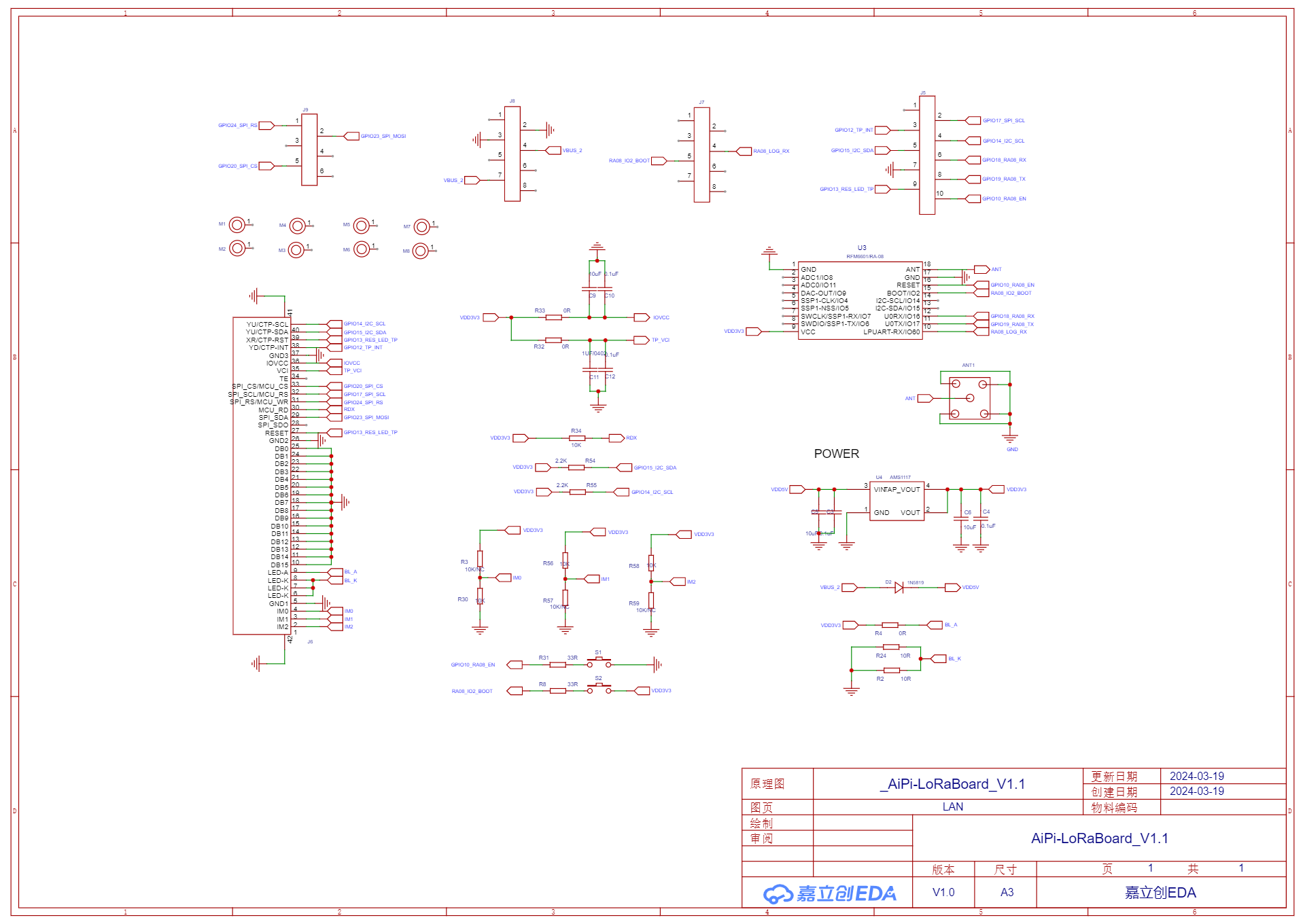
AiPi LoRaBoard A123, Ai-Thinker tarafından geliştirilen AiPi serisinin bir parçasıdır ve LoRa iletişim teknolojisini destekleyen güçlü bir geliştirme kartıdır. AiPi UNO ET485 geliştirme kartı ile uyumlu olarak çalışır ve LoRa tabanlı kablosuz veri iletim projelerinde kullanılmak üzere tasarlanmıştır. Kart üzerinde yer alan Ra-08 LoRa modülü, uzun menzil ve düşük güç tüketimi avantajı sunar. Ayrıca 1.9 inç renkli ekranı sayesinde gerçek zamanlı verilerin görselleştirilmesi mümkündür.
Geliştiriciler, kartın sunduğu esnek yazılım desteği sayesinde hem istemci (node) hem de sunucu (gateway) modunda çalışma senaryolarını kolaylıkla uygulayabilir. LoRa parametreleri (frekans, bant genişliği, SF, CRC vb.) yazılım üzerinden ayarlanabilir. Bu özellikleriyle, IoT, uzaktan sensör izleme, çevre verisi toplama ve endüstriyel kontrol gibi alanlarda kullanılmaya son derece uygundur.

AiPi LoRaBoard A123 Teknik Özellikleri:
Uyumlu kart: AiPi UNO ET485 geliştirme kartı
LoRa modül: Ai-Thinker Ra-08 (410–525 MHz frekans aralığı)
Alternatif modül desteği: Ra-08H (803–930 MHz bandı)
Ekran: 1.9 inç renkli kapasitif dokunmatik ekran (170x320 piksel, MIPI-DBI arayüz)
İletişim: UART üzerinden AiPi UNO ET485’e bağlanır
Çalışma modları: Gateway ve Node (istemci) modu desteklenir
Parametre ayarları: Frekans, SF, BW, CRC gibi LoRa ayarları yazılım üzerinden düzenlenebilir
Güç beslemesi: AiPi UNO ET485 üzerinden sağlanır
Faydalı Linkler:
Beraber Kullanılabilecek Ürünler:
Benzer Ürünler: