Free Shipping on Orders over 1500TL!
All Categories
Menu
Cart

5V Step-Up Voltage Regulator U1V10F5

Brand
Pololu
Product Code
11766

This compact step-up (or boost) regulator generates 5 V from voltages as low as 0.8 V and delivers up to 200 mA, making it perfect for powering small 5 V electronics projects.


Some example applications include:

  • Powering 3.3 V or 5 V systems from lower-voltage batteries.
  • Powering higher-voltage subsystems in lower-voltage systems (e.g. powering a 5 V sensor in a 3.3 V system).

Features

  • Operating voltage: 0.8 V – VOUT
  • 3.3 V or 5.0 V output with 2.5% accuracy
  • <3 mA typical no-load quiescent current
  • Small size: 8.4 mm × 12.7 mm × 3.8 mm (0.33″ × 0.50″ × 0.15″)
  • Weight without header pins: 0.6 g (0.02 oz)

Documents:

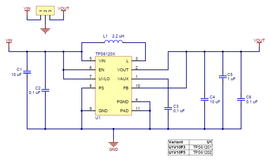
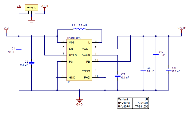
Schematic:

Warranty
0
11766
5V Step-Up Voltage Regulator U1V10F5
5V Step-Up Voltage Regulator U1V10F5
:
568.17 TL + VAT
:
681.80 TL
Prepared by  T-Soft E-Commerce.